125MHz-10GHz高频任意波形发生器经济型函数/射频任意波形发生器多通道高性能任意波形发生器AWG1-9GHz任意波形发生器AWG多通道Ghz采样率任意波形发生器高采样率高速任意波形发生器AWG-7000AWG-4000脉冲发生器/任意波形发生器AWG-2000脉冲发生器/任意波形发生器板卡式多通道任意波形发生器(AWG)国产高端模拟信号发生器国产高端矢量信号发生器3/6/20/45GHz国产经济型模拟信号发生器60GHz~170GHz模拟信号发生器倍频源3/6/7.5GHz经济型矢量信号发生器高速脉冲发生器-Pulse Rider皮秒脉冲发生器Rider Series PG-1000高振幅脉冲发生器Rider Series PG-1500Rigol DG5000系列信号发生器100MHz~40GHz 微波信号发生器超低相噪微波光电振荡器高频任意波形发生器与射频信号分析仪Tektronix AWG5200 任意波形发生器Tektronix AWG70000B 任意波形发生器可编程皮秒脉冲发生器多通道高采样率任意波形发生器声表面波SAW发生器——声流体研究皮秒脉冲发生器(30ps)/放大器正弦转方波转换器
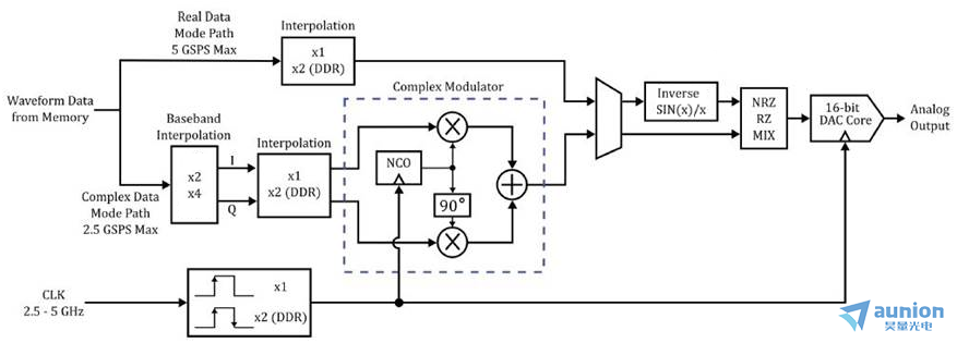
在信号产生领域,AWG5200 系列任意波形发生器 (AWG) 通 过前沿创新技术为工程师和研究人员引领前进之路 。 AWG5200 系列 AWGs 实现了无可比拟的信号保真度及同类产品中好的采样率和存储深度,为复杂的 RF 基带信号发生,应用和精密试验应用提供了业内好的信号模拟解决方案。 基于高达 5 GS/s 采样率(内插时为 10 GS/s)和 16 位垂直分 辨率,AWG5200 系列可以轻松的生成复杂信号,准确回放被 捕获的信号。
AWG5200 任意波形发生器主要性能指标 :
采样率高达 10 GS/s(采用 2x 内插)
2 通道、4 通道和 8 通道配置
-70 dBc 无杂散动态范围
16 位垂直分辨率
每条通道 2 G 样点波形存储深度
在一台仪器中为生成复杂的 RF 信号提供完整的解决方案,直接生成载波高达 4 GHz 的信号,而不需要外部 RF转换,模拟真实情况对高速数字数据流的模拟影响,生成高精度 RF 信号,无杂散动态范围性能好于 -70 dBc,创建长的复杂波形,而不会牺牲信号带宽 高达 2 G 样点的波形内存,支持以 5 GS/s 采样率播放 长达 400 ms 的数据,及以 2.5 GS/s 采样率播放长达 800 ms 的数据,实现多机同步,实现多通道高速 AWG 系统,无需外部电脑支持即可实现所有操作 内置显示器和按钮可以直接从 AWG 前面板上迅速选 择、编辑、播放波形,触发事件。通过回放捕获信号功能,模拟真实情况环境 可以在 AWG 上播放、编辑或重新采样使用示波器或实时频谱分析仪捕获的波形,平滑地从信号模拟过渡到真实情况测试环境,从第三方工具导入的矢量波形,如 MATLAB。

RF 信号发生器
RF 信号正变得越来越复杂,RF 工程师很难准确地创建合规性 和裕量测试要求的信号。结合 RF 通用波形创建插件, AWG5200 系列可以解决这些棘手的设计挑战。RF 通用插件 是一种以数字方式合成被调制基带、IF 和 RF 信号的软件包, 它把信号发生提升到全新水平,全面利用了 AWG5200 系列任 意波形发生器好的信号发生功能。

内置数字 IQ 调制器
通信和国防系统的尺寸减小和成本降低推动着现代 DAC 不断 进化,把更多的功能集成到一个芯片中。某些更好的高速 DAC 还采用数字信号处理和调节功能,如数字内插、复杂调 制和数控振荡器 (NCO)。这可以有效紧凑地直接生成复杂的 RF 信号。
泰克 AWG5200 系列拥有数字复合调制器和多速率内插功能。 通过这种内置 IQ 调制功能,您可以消除由于外部调制器和混频器引起的IQ 不匹配。另外通过使用这个调制器,没有带内载波馈通,也没有镜像。内置内插器,它还能以有效的减小波形大小和缩短汇编时间的方式创建波形,同时延长播放时间。

提供了多种 DAC 模式
AWG5200 DAC 有多种模式,可以在 DAC BW 干净的部分 及频率滚降位置输出信号。

环境信号生成
许多雷达信号的关键特点要求它们必须与其它商用标准信号 共存于同一频段,但性能不会劣化。为满足这一预期,雷达设 计人员必须在设计/调试阶段彻底的测试所有可能的情况。 AWG5200 具有回放这些坏情况的信号所需的超高灵活性和精度。
更多详情,欢迎直接联系昊量光电!
关于昊量光电:
上海昊量光电设备有限公司凭借强大的本地化销售网络与专业技术支持团队,长期服务于国内数以万计工业及科研客户,涵盖半导体、生物医疗、量子科技、精密制造、生物显微、物联传感、材料加工、光通讯等前沿领域。
昊量光电拥有的专家级的软硬件开发团队及丰富的行业应用经验,可提供:
✅ 全天候售后技术支持——快速响应,确保设备稳定运行;
✅ 定制化解决方案——从售前咨询到安装,培训,系统集成等,满足多样化需求;
✅ 客户高度认可——服务案例覆盖众多头部企业及高端科研机构,客户满意度持续居前列。
您可以通过我们昊量光电的官方网站www.auniontech.com了解更多的产品信息,或直接来电咨询4006-888-532。
产品标签:任意波形发生器,多通道任意波形发生器,多通道高频任意波形发生器,函数发生器,数字模式发生器,active technologies,ARB RIDER,德国Spectrum AWG,generatorNETBOX仪器产品,PC卡(PCle和PXLe),以太网设备(LXL),多通道可编程任意波形发生器,信号发生器,数字波形发生器,多通道波形发生器,实时波形发生器