随着 SiC、GaN 等新型功率器件的广泛应用,功率器件动态参数测试对系统响应速度、同步精度和灵活性提出了更高要求。本文基于 Liquid Instruments 的 Moku 平台,提出一种可重构、高集成度的功率器件动态特性测试系统设计方案。通过集成示波器、信号源、PID 控制器及数据记录仪等多种功能,Moku 平台可实现测试系统一体化构建与自动化控制,显著降低开发成本与复杂度,同时保证测量精度和可扩展性,为功率电子测试提供了灵活、高效的解决方案。
基于Moku的功率器件动态参数测试系统:精准、高效、经济的一体化测试方案
摘要
随着 SiC、GaN 等新型功率器件的广泛应用,功率器件动态参数测试对系统响应速度、同步精度和灵活性提出了更高要求。本文基于 Liquid Instruments 的 Moku 平台,提出一种可重构、高集成度的功率器件动态特性测试系统设计方案。通过集成示波器、信号源、PID 控制器及数据记录仪等多种功能,Moku 平台可实现测试系统一体化构建与自动化控制,显著降低开发成本与复杂度,同时保证测量精度和可扩展性,为功率电子测试提供了灵活、高效的解决方案。
1. 行业背景与测试挑战
在功率半导体快速发展的背景下,基于新型材料的 MOSFET、IGBT 等器件在开关速度与效率持续提升,这对测试系统的带宽、响应速度及同步采样能力提出了更高要求。传统测试方案依赖多台分体仪器(如高带宽示波器、信号源、控温模块等),导致系统复杂、成本高、通信与同步难度大。工程师在搭建实验系统时不仅要处理多仪器接口、触发同步和数据对齐问题,还需投入大量时间进行程控开发。
2. 功率器件动态参数测试需求
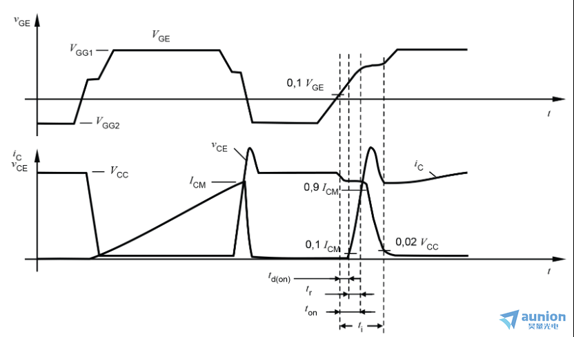
动态特性包含开通特性测试,关断特性测试以及短路特性测试。测试时记录功率器件在不同控制信号及负载条件下的电流、电压波形,通过分析波形数据计算出功率器件的开关时间参数,开关损耗,动态阻抗等参数。动态参数测试作为评估功率器件的核心手段之一,其重要价值表现在如下几个方面:
3. 典型测试系统构成及设计要点
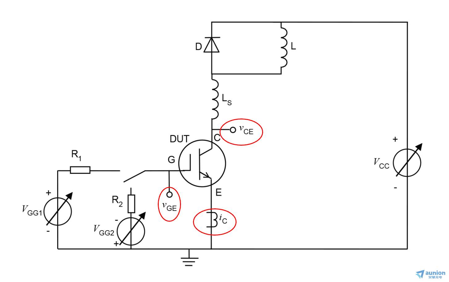
目前业内功率器件动态参数的测试评估主要通过双脉冲测试来进行,双脉冲测试简化原理说明如图1:


图2 测试过程中需采集波形示意图

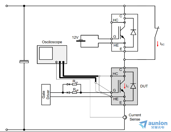
图3 短路测试原理示意图

图4 测试系统架构
现有市场主要提供定制化产品或由实验室技术人员搭建的系统,这不仅增加了复杂度和成本,还面临信号一致性、抗干扰能力及设备管理上的挑战。
4. 基于 Moku 平台的系统架构
Moku 采用 FPGA 可重构架构,将多种常用实验仪器功能集成于单台设备中,包括示波器、信号发生器、PID 控制器、数据记录仪、锁相放大器等。用户可在几秒钟内切换或并行运行多个仪器功能,实现高灵活度的系统搭建。以上图示测试架构中多个仪器功能可以仅通过一台 Moku 设备替代。

图5 使用 Moku 多仪器并行构建高度自定义的测试系统,一台设备即可实现灵活且高效的测试方案
5. Moku 动态参数测试系统的优势:精准、高效、经济
Moku 平台凭借可重构硬件架构与软件定义仪器技术,将信号生成、测试分析、控制调节等15+种仪器功能集成到一台设备,为功率器件动态参数测试提供了一整套灵活、高效且成本可控的解决方案。
极大的成本优势:Moku 单台设备丰富的仪器资源,在功率器件测试系统开发时单台设备即可实现示波器,信号发生器,PID 控制器等集成测试系统所必须的硬件资源,与单独购买分体硬件资源相比会极大降低系统硬件成本;
系统集成度高:同样也是因为一机多用的特点,采用 Moku 方案进行系统开发时可极大减小系统体积,使其更适用于实验室及研发测试等应用场景;
极大降低系统开发难度:与传统分体硬件方案相比,采用 Moku 方案可极大降低系统开发的工作量及技术难度。例如,采用分体硬件方案,开发人员可能需要研读不同仪器技术手册,了解其程控通信方式,指令集等,然后占用多路通信资源,在计算机上编写程序分别控制这些硬件资源,甚至需要进行嵌入式系统开饭以实现系统安装功能。而采用 Moku 方案后因为这些硬件资源均有同一台设备提供,这极大的降低了仪器程控的工作量,程序编写也变的更为简单,同时也可省去嵌入式系统的开发需求。
精确同步:多仪器并行模式支持zui多 8 个仪器同时运行,仪器间数字互联和时钟总线设计减少物理线缆,降低噪声、相位和时序偏差;
可编程与自动化:支持 Python、MATLAB、LabVIEW API,快速构建自动化测试流程;FPGA 可编程性允许自定义信号处理算法,与其他仪器功能无缝结合;
数据分享:可远程监控与协作、实时分享数据。
关于昊量光电:
上海昊量光电设备有限公司是光电产品专业代理商,产品包括各类激光器、光电调制器、光学测量设备、光学元件等,涉及应用涵盖了材料加工、光通讯、生物医疗、科学研究、国防、量子光学、生物显微、物联传感、激光制造等;可为客户提供完整的设备安装,培训,硬件开发,软件开发,系统集成等服务。
您可以通过我们昊量光电的官方网站www.auniontech.com了解更多的产品信息,或直接来电咨询4006-888-532。
展示全部 